2025年全运会期间广州出行指南(私家车+地铁+公交车)
2025年全运会即将在广州举行,为了方便大家出行观赛,特意整理了这份出行指南,涵盖私家车、地铁和公交车等多种交通方式。
自驾出行:限行与专用车道
限行规则:
全运会期间,广州将实施小客车单双号限行措施。
- 广州籍小客车(粤A): 按照车牌(含临时号牌)最后一位阿拉伯数字实行“单号单日、双号双日”通行。如果车牌最后一位为字母,则按字母前最后一位数字确定。
- 单号车辆(车牌尾号为1、3、5、7、9)在单日通行。
- 双号车辆(车牌尾号为2、4、6、8、0)在双日通行。
- 非广州籍小客车: 在限行道路和限行时间内禁止通行,同时暂停外地小客车工作日高峰通行预约登记。
限行时间:

- 11月6日—20日、12月5日—14日每日7:30—19:30 (11月9日、12月8日开幕式限行结束时间延长至24时)。
- 具体限行范围见下图:


专用车道:
为保障持证车辆通行,在主要交通枢纽、驻地酒店、比赛场馆和主媒体中心等场所之间的道路上设置了临时专用车道。详细路段及车道实景可参考下图。



- 连接广州白云国际机场与驻地酒店的专用车道启用时间为2025年11月6日至11月20日、12月5日至12月14日,每日7时30分至19时30分。
- 连接驻地酒店至开幕式和比赛场馆的专用车道启用时间为2025年11月8日至11月20日、12月7日至12月14日,每日7时30分至19时30分。
温馨提示:
- 11月6日至11月8日(十五运会阶段前3日)和12月5日至12月7日(残特奥会阶段前3日)期间,广州交警对违反小客车、货车限行措施及专用车道管理规定的行为,实施“首违免罚”,即3日内产生的第一次违法,仅作教育提醒,不予处罚。 需要注意的是,同一天在不同道路违反专用车道管理通行的,分别认定处理。
- 车辆因其他原因产生的交通违法行为,广州交警仍将依法处理。
- 如遇运送危重病人、孕妇等紧急就医,以及抢险、救灾等突发情形,可向公安机关交通管理部门提出陈述和申辩。
地铁出行:部分站点调整
11月9日开幕式当天,部分地铁线路运营调整:
- 四号线黄村站及二十一号线天河公园至苏元站全天停止对外服务。
- 四号线车陂站22时前停止对外服务,22时后恢复往南沙客运港方向的运营服务。
- 二十一号线天河公园、苏元站停止对外服务期间,十一、十三号线天河公园站及六号线苏元站无法换乘二十一号线。
温馨提示:
- 开幕式当天,广州地铁将加强对线网客流的实时监测,必要时将加开备用车、投放空车等方式快速疏导客流。
- 加强苏元、天河公园、黄村、大观南路等重点车站的现场服务和人员部署,在关键位置安排专人值守。
- 天河公园、苏元设置“全运无忧”综合咨询台,提供现场咨询、爱心服务、应急救助、行李寄存等服务。
- 水西、苏元、天河公园、员村、车陂、琶洲、新港东等16个站点还设置“可取走式”绕行换乘指引牌。
公交出行:接驳专线与线路调整
公交出行调整及保障措施:

针对地铁部分区段停运及交通管制情况,提供有效的公交接驳方案。
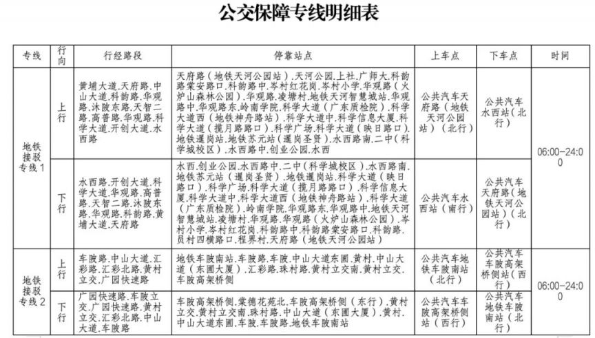
(一) 开行地铁接驳专线:
- 专线1:天府路(地铁天河公园站)⇌水西站
- 专线2:地铁车陂南站⇌车陂高架桥侧
- 运营时间:6:00—24:00,发班间隔约5分钟。

(二) 部分线路临时调整:

为配合开幕式当天奥体中心等重点区域临时交通管制,将临时撤销部分公交站点,并对相关公交线路采取短线或绕行运作,具体调整安排请留意车厢及站台告示。
希望这份出行指南能帮助您在全运会期间畅行广州,尽情享受体育盛事!
文章来自用户:admin的分享,不代表本站观点,如果侵犯您的权利,请联系我们(点击这里联系)删除,如若转载,请注明出处:https://brand.dzlps.cn/45759.html